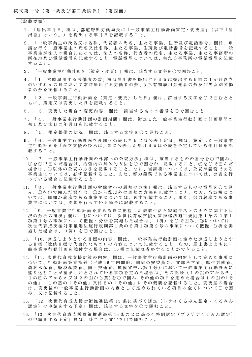
「当社では、次世代育成支援対策推進法に基づき、社員が仕事と家庭生活を両立し、安心して働き続けられる職場環境の整備を目的として、以下のとおり一般事業主行動計画を策定しております。 1.計画期間 令和8年2月1日 ~ 令和10年1月31日 2.当社の現状 常時雇用する労働者数:27名 (男性:18名、女性:9名) 育児休業の取得状況および労働時間の状況について把握・分析を行い、仕事と家庭生活の両立支援および働き方の見直しが重要な課題であると認識しております。 3.達成しようとする目標 目標①計画期間における男性の平均育児休業取得率を 50%以上 とする。 目標②フルタイム労働者一人当たりの各月ごとの法定時間外労働および法定休日労働の合計時間数を 15時間未満 とする。 4.次世代育成支援対策の内容として定めた事項 育児・介護休業法の育児休業制度を上回る期間、回数等の休業制度の実施 5.行動計画の公表および周知 本行動計画は、令和8年4月1日より当社ホームページにて公表するとともに、社内掲示等により従業員へ周知を行っております。 株式会社hybrid 策定日:令和8年2月1日」![]()
![]()
![]()
一般事業主行動計画の公表について
2026.02.01



